bat365中文官方网站
首页
学院概况
学院简介
组织架构
师资队伍
管理职能
学科竞赛管理
大创项目管理
创新创业管理
工作室管理
下载专区
学科竞赛相关附件
大创项目相关附件
创业企业相关附件
联系方式
办公电话
电子邮箱
您目前的位置:
首页
>
通知公告
>
正文
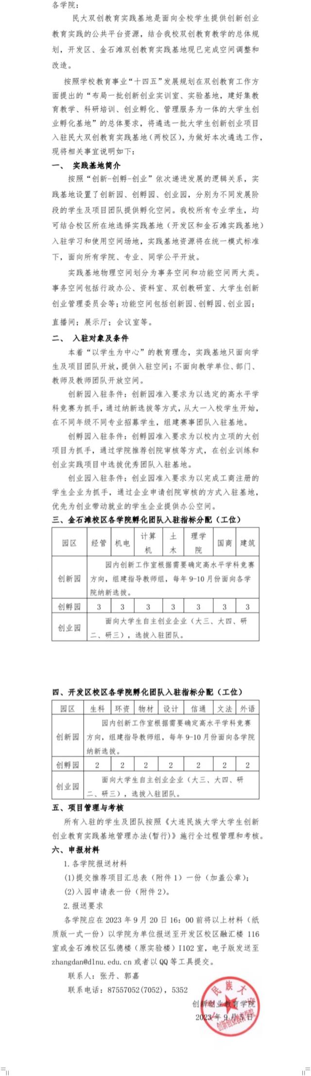
关于入驻民大双创教育实践基地(两校区)的通知
作者: 来源: 发布日期:2023-09-05
相关附件
附件.docx