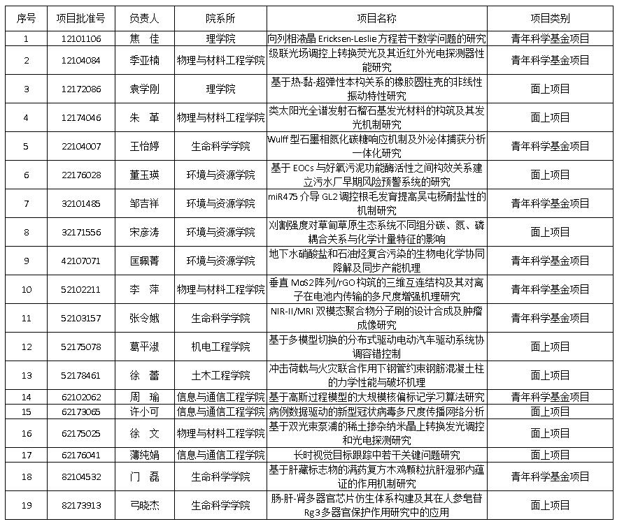
日前,国家自然科学基金委公布了2021年度国家自然科学基金项目评审结果,bat365共获批19项,资助直接经费合计802万元。其中,面上项目10项、青年科学基金项目9项。各学院获批情况为:物理与材料工程学院4项,环境与资源学院4项,生命科学学院4项,信息与通信工程学院3项,理学院、预科教育学院2项,土木工程学院1项,机电工程学院1项。
科技处从2020年11月份开始着手2021年度国自然项目申请动员工作,系统的开展了基金政策解读、培训指导、答疑服务、项目跟踪等工作。经过相关学院及广大教师的共同努力,学校2021年度国家自然科学基金获批数量在委属高校和大连市高校中位居前列,资助经费同比上一年有较大幅度的增长。今年bat365面上项目中标率为18.2%,青年科学基金项目中标率为20.9%,均高于全国平均中标率,表明bat365基金申请质量有了较大幅度的提高。
近年来,学校党委高度重视国家自然科学基金项目申请工作,切实加强对国家自然科学基金项目申报实施工作的顶层设计、统筹谋划,持续深化对学校科研工作机制的改革,不断激发广大教师的科技创新活力,学校科研水平稳步提升。在学校党委的领导下,下一步,科技处将深挖申报潜能,提高申报数量的同时提高申报质量,并且认真做好项目获批后的管理工作,督促项目负责人按照基金委的要求,及时开展项目的研究工作、科学合理的支出项目经费,争取多产出高水平科研成果,促进学校学科建设和科学研究向更高水平发展。
附件:2021年bat365中文官方网站资助项目清单
