为深入探寻中华优秀传统文化,提升学生英语表达与跨文化交流能力,进一步铸牢中华民族共同体意识,现举办由外国语学院指导、阳光英语协会承办的“道中华之美,美中华之道”英语短视频大赛。
活动亮点
(一)文化+英语双重挑战
深度挖掘《道中华》公众号推文及传统文化主题,用英语阐释文化内涵。
(二)创新与传承并重
鼓励用创新形式呈现传统文化,让古老智慧焕发青春活力!
(三)专业评审+大众认可
线上投票(50%)与专业评审(50%)结合,评选优秀作品。
(四)参赛资格
bat365中文官方网站全体在校学生,以个人或团队形式参赛(团队人数不超过 5 人)。
作品要求
(一)作品主题
围绕“道中华之美,美中华之道”展开,深入挖掘中华优秀传统文化的独特魅力。参赛作品话题需源自《道中华》公众号推文内容或其他反映中华优秀传统文化的主题,选手可结合自身理解,从不同角度对推文话题或其他优秀中华文化的主题进行阐释和发挥。
(二)内容规范
1.原创性:参赛作品必须为原创,严禁抄袭、剽窃他人作品。若 使用他人素材(如图片、音乐片段等),须在作品中注明素材来源; 若使用 AI 手段生成部分图片,须在作品中注明“AI 生成”及所用工具名称;严禁使用 AI 技术生成语音或参赛作品解说。
2.创新性:鼓励在内容呈现和表现形式上创新,可自行选择背景音乐及添加字幕,可添加动画、特效等视频表现形式,整体风格需与主题相符。
3.文化内涵:需紧密围绕活动主题,立意深刻,逻辑清晰,体现对中华优秀传统文化的深刻理解。
提交流程
(一)提交方式
1.选手需加入“道中华之美,美中华之道”英语短视频大赛官方 QQ 群(群号:556876254,二维码附后)。

2.将视频原件及电子文稿上传至群文件,文件名需按规范命名。
(二)截止时间
投稿截止时间为2025年5月4日23:59。截止后提交或格式错误导致无法审核的作品视为无效。
评审与奖项
(一)评分规则
1.线上投票(50%):参赛作品提交后,工作人员将对所有上传视频进行审核,确保视频内容积极健康、契合活动主题与各项要求。审核合格后,参赛选手需于规定时间内,自行将参赛视频上传至“报名 评选”小程序。待 5月4日报名环节结束后,投票通道将统一开放。每位用户的投票权限设定为:仅限一次。投票时间为:2025年5月5日-5月8日。
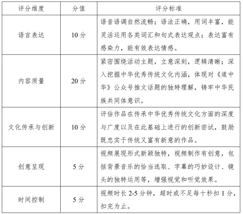
2.线下评审(50%):由外国语学院专职英语教师组成评审团,秉持公平、公正、公开原则,依据以下维度评分:

3.总分计算:综合线上投票得分与线下评审得分确定总分,按照高低确定奖项。计算公式为:总分=线下平均分+(该选手得票数/最高票数×100)×50%。
4.奖项设置:一等奖3组,二等奖5组,三等奖15组,优秀奖若干。
注意事项
1.文件命名有误:若在截止时间前发现文件名格式错误,及时修改后重新上传;若截止时间后发现,作品可能被视为无效,需提前与负责人沟通,按要求处理。
2.评定结果有疑问:若对评分结果有异议,可在结果公布后3个工作日内,向阳光英语协会提说明申诉理由和相关证据,协会将重新审查并给予回复。
立即行动起来!用英语讲述中国故事,以创意传承文化根脉。道中华之美,美中华之道——我们期待你的作品!