bat365中文官方网站

本科教育教学审核评估专题网站
bat365中文官方网站
  • 首页
  • 组织机构
  • 评估动态
  • 通知公告
  • 政策文件
  • 资料下载
  • 他山之石
  • 联系我们

首页> 通知公告> 正文

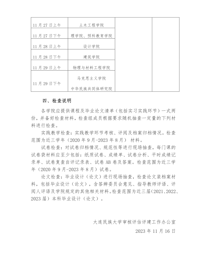
bat365中文官方网站本科教育教学审核评估工作提示(三)

编辑:孙韡 时间:2023-11-21


  • 上一篇:bat365中文官方网站本科教育教学审核评估工作提示(四)
  • 下一篇:bat365中文官方网站本科教育教学审核评估工作提示(二)

Copyright© 2023 All Rights Reserved. bat365中文官方网站版权所有  辽ICP备08006090号-1