学生工作
基层就业 | 中央高校毕业生赴基层就业学费补偿说明

一、补偿代偿对象

中央部门所属高校应届毕业的全日制本专科生(含高职、第二学士学位)、研究生。定向、委培以及在校学习期间已享受免除学费政策的学生除外。

二、工作年限规定

学生需与就业单位签订3年以上(含3年)的劳动合同或工作协议,不满3年的,均不予批准。由于政策规定无法签订3年以上劳动合同或工作协议的,需在提交的就业证明中体现工作年限或提供以下证明材料:

1. 由就业单位提供签订劳动合同或工作协议中,服务年限方面的规定;

2. 毕业生需要书面承诺3年内不能离职离岗,换岗应根据就业单位需求调整,就业单位对承诺书盖章确认。

三、补偿代偿标准

(一)补偿代偿的教育阶段

高校毕业生只能申请毕业时所就读教育阶段的补偿代偿资金。如硕博连读、本硕博连读毕业生,只能申请博士教育阶段的补偿代偿资金,不能申请专科、本科及硕士教育阶段的补偿代偿资金。直博生本科毕业直接进入博士教育计划培养,按照直博学制批准补偿代偿资金。

(二)补偿代偿方式的选择

高校毕业生只能选择申请学费补偿或国家助学贷款代偿其中一种,在补偿代偿的教育阶段内,不能某些年份申请学费补偿,其他年份申请国家助学贷款代偿。

(三)补偿代偿的金额上限

1. 本专科生(含高职、第二学士学位

每人每年补偿代偿金额最高不超过16000元,实际缴纳的学费或用于学费的国家助学贷款本金及利息不足16000元的,按照实际情况进行补偿代偿。补偿代偿的年限按照国家规定的相应学制确定。

2. 研究生

每人每年补偿代偿金额最高不超过20000元,实际缴纳的学费或用于学费的国家助学贷款本金及利息不足20000元的,按照实际情况进行补偿代偿。补偿代偿的年限按照国家规定的基本修业年限确定。

四、审批条件与要求

申请基层就业学费补偿贷款代偿的毕业生必须同时满足区域范围基层单位工作岗位的相关要求。

(一)工作地点要求

1. 区域范围

学生就业的工作地点区域包括中西部地区艰苦边远地区、老工业基地等,其中“国家级新区”不包含在内,具体区域范围如下:


 

 


特殊情况:我国海域各类岛屿属于“艰苦边远地区”。

2. 基层单位

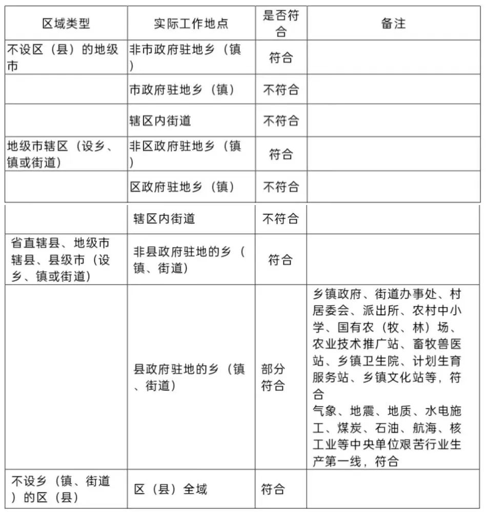
学生应在基层单位就业,实际工作地点按照区域类型以及位置划分如下:


 


(二)工作岗位要求

1.“非艰苦行业”不予批准

从事金融、通讯、烟酒(原材料种植工作除外)、飞机及列车乘务、房地产及其相关产业等工作的,属于非艰苦行业,不予批准。

2.“非县以下基层单位”不予批准

到县级以上(含县级)各局(委员会、办公室)、公安机关支队级以上(含支队级)、高等学校等单位工作的,不属于基层单位,不予批准。

五、其他需要说明的事项

(一)在西藏、各类岛屿等特殊边远地区工作的

工作地点在西藏自治区(除拉萨市城关区所属街道、堆龙德庆区所属街道、达孜区德庆镇以外的其他所有地区),以及我国海域各类岛屿的,除从事非艰苦行业工作以外,均符合基层就业补偿代偿条件,予以批准。

(二)在“行政区划不明确”地区工作的

1. 去往新疆生产建设兵团、黑龙江垦区等地区所在单位就业,应确定具体工作连队或生产农场,在申请时注明。

2. 实际工作地点位于乡(镇)的监狱等单位,应提供工作地点情况说明。

3. 铁路派出所应提供巡线证明。

4. 在西部沙漠、戈壁等地区工作的,应提供附近行政区划名称。

5. 在海上作业的,应由工作船舶或海上作业平台出具工作证明。

(三)其他特殊情况

1. 工作单位位于东部地区,但实际工作岗位位于中西部地区、艰苦边远地区、老工业基地的县以下基层单位及艰苦行业生产第一线,符合条件的,应提供实际工作地点情况说明。

2. 在涉密单位保密岗位工作的,如单位不能提供详细的实际工作地址,应在就业证明或涉密证明中说明具体情况。

3. 工作单位不满足“在县以下(不含县政府所在地)乡(镇、街道)”,但实际在中西部地区、艰苦边远地区、老工业基地的气象、地震、地质、水电施工、煤炭、石油、航海、核工业等中央单位艰苦行业生产第一线工作的,应提供生产第一线工作证明。