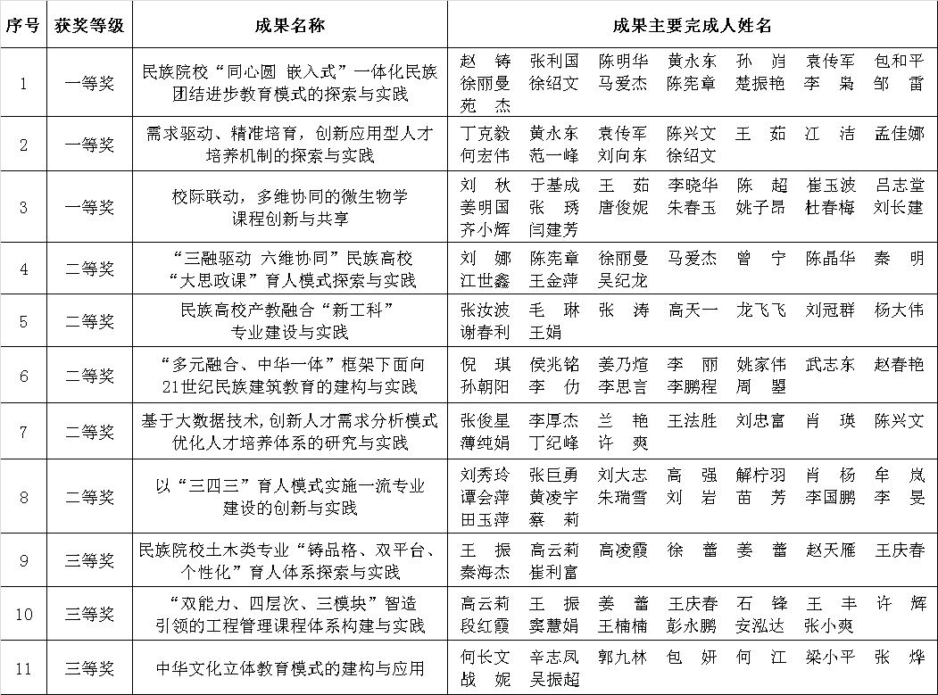
民大新闻网讯 日前,辽宁省教育厅下发《关于公布2022年辽宁省普通高等教育(本科)教学成果奖获奖名单的通知》(辽教通﹝2022﹞68号),bat365作为第一完成单位获得11项省级本科教学成果奖,其中一等奖3项、二等奖5项、三等奖3项。
学校始终高度重视本科教育教学工作,相继出台了《bat365中文官方网站一流本科专业建设实施方案》《bat365中文官方网站一流本科课程建设方案(2020-2023)》《bat365中文官方网站教学成果奖评选管理办法》等政策与措施,极大地促进了教师对教育教学研究的投入及教学成果的涌现。本次获奖教学成果是对学校人才培养工作和本科教育教学改革成果的检阅和展示,充分体现了bat365教师在教书育人、严谨笃学、教学改革方面所取得的进展和成就。
学校将以此为契机,深入学习贯彻习近平总书记关于教育的重要论述,深入贯彻落实学校“四个突出”战略发展思路,坚持问题导向、目标导向、效果导向,全面落实立德树人根本任务,加强成果的推广和应用,推动bat365人才培养质量和教学水平再上新台阶。
附:2022年辽宁省普通高等教育(本科)教学成果奖获奖名单
