民大新闻网讯 日前,从辽宁省科技厅、大连市科技局获悉,bat365共有30个科技计划项目获批立项,资助经费总额313万元。其中,辽宁省重点研发计划1项,省博士启动基金项目1项,省自然科学基金资助项目及指导计划项目24项,大连市科技创新基金项目5项。
辽宁省科技计划项目主要围绕先进装备、智能机器人、能源装备等我省重点发展的产业和领域开展创新研究,针对产业技术创新需求和优势领域的应用基础研究需求开展前沿性、探索性研究,引导企业、高校和科研院所开展产学研联合攻关,加快产业技术的重点突破和产业化应用。大连市科技创新基金是大连市政府为深入实施创新驱动发展战略,增强自主创新能力,推动高校院所重大课题研究、应用基础研究、科技惠民及软科学研究而设立的政府引导性资金,重点支持在连高校、科研院所等开展原始创新、集成创新和引进吸收再创新。
本次省、市科技计划项目的获批立项,将进一步促进学校打造年龄结构合理的科技人才队伍,建设优势学科,增强学校服务地方经济建设的能力,为辽宁振兴发展贡献力量。
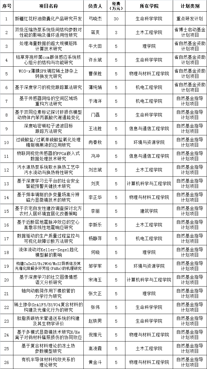
附:2019年度辽宁省科技计划项目立项清单

2019年度大连市科技创新基金项目立项清单

(信息来源 华维 责任编辑 米怀飞)